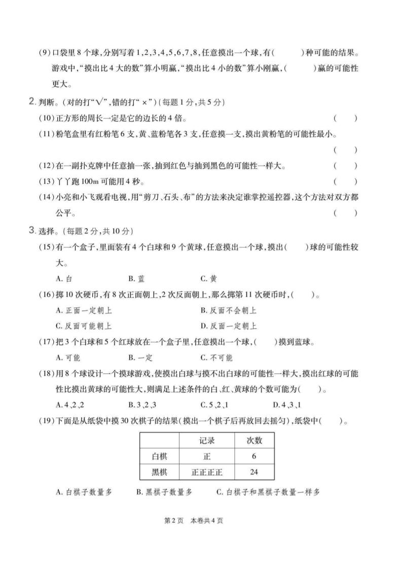
五年级上数学第四单元测试卷1《人教版》皓哥12月24日 00:00发布关注私信05225 ——预览已结束,还剩3页未读——您已获得此文档下载权限,请点击底部下载完整文档 五年级上数学第四单元测试卷1《人教版》此内容为付费资源,请付费后查看¥9.8超级会员免费立即购买联系站长限时免费领取超级VIP权限,全站资源随意下!服务内容付费资源© 版权声明 版权声明 1 本网站名称:皓哥说项目 2 本站永久网址:https://mask2406.sancaiyx.com 3 本网站的文章部分内容可能来源于网络,仅供大家学习与参考,如有侵权,请联系站长 QQ848713425进行删除处理。 4 本站一切资源不代表本站立场,并不代表本站赞同其观点和对其真实性负责。 5 本站一律禁止以任何方式发布或转载任何违法的相关信息,访客发现请向站长举报 6 本站资源大多存储在云盘,如发现链接失效,请联系我们我们会第一时间更新。 THE END学科资源 喜欢就支持一下吧点赞25 分享QQ空间微博QQ好友海报分享复制链接收藏
暂无评论内容